2月28日,安徽省人力资源和社会保障厅网站发布《关于2024年度安徽省专业技术人员职业资格考试工作计划及有关事项的通知》。通知明确,从2024年起,推行电子证书,原则上不再发放纸质证书,电子证书与纸质证书具有同等效力。具体内容如下:
根据人力资源社会保障部办公厅《关于2024年度专业技术人员职业资格考试工作计划及有关事项的通知》(人社厅发〔2024〕1号)要求,结合我省实际,经研究,现就2024年度安徽省专业技术人员职业资格考试工作计划及有关事项通知如下:
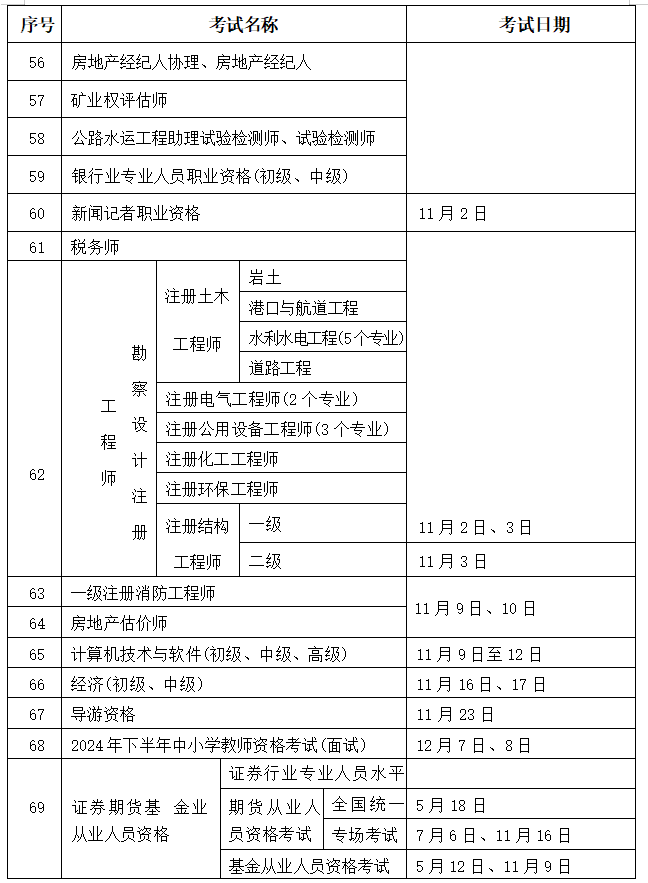
一、请按照《2024年度专业技术人员职业资格考试工作计划》(见附件),做好考试组织实施工作,确保各项考试工作安全顺利进行。证券期货基金业从业人员资格各次考试地点不同,精算师两次考试科目不同,具体安排以相关行业协会考试公告为准。如遇特殊情况需要变更考试日期的,将提前另行通知。
二、国家职业资格考试实行统一大纲、统一命题、统一组织,各地、各部门要引导符合条件的专业技术人员通过正规渠道报名,切勿轻信虚假宣传。积极推行考试报名证明事项告知承诺制,对虚假承诺行为和违纪违规行为加大惩处力度。国家未指定任何培训机构开展职业资格考试培训工作,对不法培训机构打着“保过”幌子,招摇撞骗或组织实施作弊的,要依法追究责任。
三、各地人力资源社会保障部门及相关行业主管部门要积极配合,密切合作,认真落实考试有关规章制度,加强考试安全管理,保障各项考试平稳顺利实施。
四、从2024年起,推行电子证书,原则上不再发放纸质证书,电子证书与纸质证书具有同等效力。





责任编辑:王振华